7 Langkah Mudah Membuat Meja Sederhana Menggunakan Aplikasi Blender 3 Dimensi

Assalamu’alaikum…

Padapembahasan sebelumnya saya telah menjelaskan bagaimana Cara Instal Aplikasi Blender 3D. Tetapi pada pembahasan kali inisaya coba untuk membuat Sebuah Object yaitu Membuat Meja Menggunakan Aplikasi Blender Tersebut. Oke deh langsungsaja ya disimak… :

1.pastinya aplikasi Blender tersebutsudah terinstal di Laptop/PC sobat. Untuk cara Instal-nya klik Disini

2.sobat klik File - New, atau bisamenekan tombol pada keyboard, ctrl+n.serta akan menampilkan seperti gambar :


Setelahmasuk dalam aplikasi blender tersebut, dalam gambar diatas adalah gambarberbentuk kubus. Dimana kubus tadi sebagai bahan dasar untuk membuat meja. Seleksipada object kubus tadi (klik kananmouse) - Klik S pada keyboard,lalu atur arah searah sumbu X/Y/Z (sambil menekan scroll pada mouse dan arahkansesuai sumbu).

Agarkubus tadi menjadi pipih dan panjang gunakan S+Z dan S+Y untukmelebarkan object tadi, hingga misalnya papan. Sesuaikan menggunakan selerasobat. Maka aku contohkan seperti gambar dibawah :


3.setelah itu kita mulai untukmengedit papan tersebut, untuk masuk ke “editmode” tekan “Tab”dalam keyboard sampai object tersebut berwarna kuning misalnya gambar di bawah :


4.kemudian kita buat garis untukmemudahkan menciptakan kaki-kaki meja yg akan dibuat. Awalnya kita buat garissearah menggunakan sumbu Z menggunakan menekandi keyboard ctrl+r kemudian gunakan Scroll dalam mouse buat menciptakan garisberwarna ungu-nya, sesudah selesai ketik enter dalam keyboard.


Buatlagi dengan searah sumbu Y denganperintah yang sama (ctrl+r) + scroll mouse. Maka akan misalnya gambar dibawah :


5.buat menciptakan kaki meja-nya, kitaharus menyeleksi dulu bagian yang di pilih memakai “Face Select” (ctrl+tab – face Select) atau Lihat pada gambardibawah :

Lalusobat arahkan kebawah bagian object, (menunda tombol scroll pada mouse+arahkanmouse kebawah object). Setelah itu seleksi setiap sudut object buat membuatkaki mejanya dengan memakai perintah tekan Shift + klik kanan mouse maka akan menampilkan gambar misalnya ini :


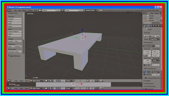
6. Setelahsudut bagian bawah terseleksi saat-nya buat menarik bagian yg terseleksitersebut menggunakan menekan huruf “e”sekali saja dalam keyboard. Dan sesuaikan tingginya menggunakan keinginan sobat. Makagambarnya akan seperti ini :


Dankaki meja pun telah jadi….


dankita kembalikan lagi pada “Object Mode”menggunakan menekan tombol “Tab” padakeyboard.


6.setelah itu kita beri wana padaobject serta background-nya agar terlihat manis dan indah sesudah direndering,dengan cara klik “World” yang beradadi kanan layar (yang bergambar bola dunia). Lihat gambar dibawah untuk lebihjelasnya :


Danjangan lupa kita atur pencahayaannya.

NB: Dan cara merubah sudut pandang kameranya dengan caratekan Numpad 0 – dalam garis garisputus klik kanan (maka akan berubah sebagai warna kuning) – dan tekan shift+f (dalam keyboard)

7.serta langkah selanjutnya adalahkita render, yaitu kita jadikan objecttersebut terlihat misalnya konkret / tiga Dimensi. Untuk merender klik Render – Render Image, atau jika ingincepat ketik F12 pada keyboard. Tunggu beberapa ketika serta jenjreenng.. Hasilnyaakan misalnya gambar dibawah..


Setelahitu kita save ctrl+s pada keyboard, ctrl+w buat menimpa save-ansebelumnya.

NB:tekan “Esc”pada keyboard buat keluar berdasarkan hasil sesudah pada render, “F12” buat melihat lagihasil yang sudah dirender.

Sekiranyaitu saja, Cara Membuat Meja Menggunakan Aplikasi Blender 3D, tunggu pembahasanselanjutnya mengenai Cara Membuat Gelas-nyaya… untuk tutorial lengkapnya serta aplikasi Blendernya bisa sobat downloaddi bawah, dan apabila ada yg kurang jelas sobat sanggup bertanya melalui kotakkomentar dibawah atau Contact Form pada Header Blog ini.
mohon maaf bila ada kata yang galat dan kurang berkenan, semogabermanfaat.. Terima kasih… ^^

Wassalamu’alaikum…

DownloadArtikel Lengkapnya serta .blend, Disini

DownloadBlender V2.67b for Windows 32-bit, Disini

DownloadBlender V2.69 for Windows 32-bit, Disini

DownloadBlender V2.69 for Windows 64-bit, Disini

Popular posts from this blog

Jenisjenis Mantra Dalam Bahasa Sunda beserta Contohnya

Profil Khabib Nurmagomedov Petarung UFC Agama Tinggi Badan Peringkat Kelas

Contoh Soal PG Prakarya Kelas XI Semester 1 K13 Beserta Jawaban Part5 Terbaru